2025-09-26
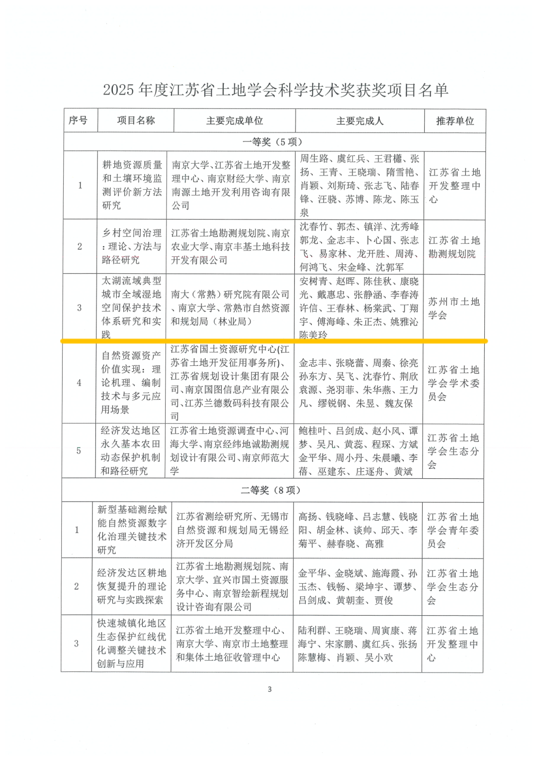
近日,江苏省土地学会公布了2025年度科学技术奖获奖项目名单,我院项目《太湖流域典型城市全域湿地空间保护技术体系研究和实践》荣获一等奖。



《太湖流域典型城市全域湿地空间保护技术体系研究和实践》以江苏常熟为对象,聚焦太湖流域典型城市湿地空间保护进行规划研究、技术集成和模式推广,通过系统性保护与创新技术应用,构建全市域、多层次湿地资源保护体系,促进湿地空间保护与可持续利用协调发展,为湿地型国土空间治理提供科技支撑。
该研究创制了小微湿地“理论研究—技术研发—工程验证—标准输出”全流程保护技术体系和国家标准,创新集成基于NbS的湿地生态修复成套技术;创新研发并构建了全国县级市首个智慧监测系统,全国首推全周期精细化湿地管家服务模式;并首创“1+1+N”国际湿地城市规划体系,支撑常熟获首批国际湿地城市认证,创新提出江苏常熟城市发展与湿地保护创新模式等,取得了显著的生态、经济和社会效益。
未来,我院将立足新时代生态文明建设要求,持续深化生态保护领域的科研创新与实践转化,为我国生态保护事业、人与自然和谐共生的现代化建设贡献坚实专业力量!